福建:关于2025年普通高校招生录取结果查询方式和查询时间的公告
发布时间:2025-07-15 12:20 来源:福建省教育考试院
摘要福建省2025年普通高校招生录取工作已全面展开。为方便考生及时查询录取结果,现将录取结果的查询方式及各批次录取结果公布时间公告如下:一、查询方式(1)福建省教育考试院官方网站(www.eeafj.cn)。(2)招生院校官方网站。二、录取结果查询时间及类型(1)艺术类(2)体育类(3)普通类备注:考生查询录取结果的具体时间以省教育考试院公布的时间为准,请考生随时关注我院官网或官微。
福建省2025年普通高校招生录取工作已全面展开。为方便考生及时查询录取结果,现将录取结果的查询方式及各批次录取结果公布时间公告如下:
一、查询方式
(1)福建省教育考试院官方网站(www.eeafj.cn)。
(2)招生院校官方网站。
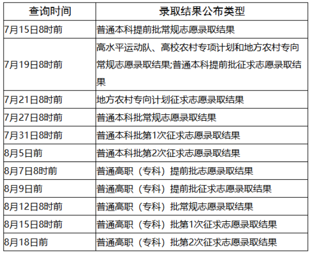
二、录取结果查询时间及类型
(1)艺术类

(2)体育类

(3)普通类

备注:考生查询录取结果的具体时间以省教育考试院公布的时间为准,请考生随时关注我院官网或官微。