2025年军队院校招生即将启动。今年17所军队院校在浙江省计划招生388人。报考条件和具体流程是怎样的?立志从军的考生,速来关注了解。
一、招生计划和报考条件
招生计划:今年,国防科技大学、陆军工程大学、陆军兵种大学等17所军队院校在我省招生388人,其中男生351人、女生37人。具体专业招生计划、选考科目及体格检查标准等,在6月份省教育考试院编印的《2025年普通高校招生计划》中统一公布。
报考条件:①2025年高考分数达到浙江省特殊类型招生控制线,外语语种为英语;②未婚,年龄不低于16周岁、不超过20周岁(截至2025年8月31日);③高中阶段体质测试成绩达到及格以上;④符合军校招生政治考核、面试和体格检查标准条件。
二、招生指标和往年录取分数


三、报考流程
官方信息平台:军委训练管理部“军校招生”、浙江省人民政府征兵办“浙江征兵”、浙江省教育厅“教育之江”微信公众号和“浙江教育考试院”官网(www.zjzs.net),权威发布军队院校招生资讯,报考前可实时查询相关信息。
军队院校实行传统志愿录取,考生网上填报志愿时间为6月29日8时30分至6月30日17时30分。符合相关军队院校专业选考科目要求、高考分数达到特殊类型控制线的考生均可填报志愿,考生可填报不超过5个院校志愿,每个院校志愿可填报不超过6个专业志愿和专业服从志愿。不设院校服从志愿。院校对专业服从志愿考生进行调剂录取,须以考生符合专业选考科目要求为前提。请考生注意对照报考条件特别是身体条件准确填报,避免因误报而影响录取。
7月2日至7日,考生按计划参加军检(政治考核、面试、体格检查)。7月12日至15日实行远程网上录取。省教育考试院根据考生志愿,按军队院校招生计划数的120%(第二至五志愿投档比例为缺额计划的100%),区分男、女,分数从高到低,向军队院校提供军检合格考生的电子档案。总分成绩相同的考生,依次按照语文、数学、英语单科成绩排名录取。第一至五志愿投档后,招生院校生源仍不足时,省教育考试院会同省军区招生办,在省教育考试院网站公布缺额计划,公开征求志愿。
四、政治考核
一、政治考核时间地点。7月1日,所在高中通知上线考生携带个人身份证、准考证、户口本、一寸准考证免冠照片,7月2日自行前往户籍所在地的县(市、区)人武部(省外户籍考生到高考报名所在地人武部),报名参加政治考核,逾期视为无意愿报考。
二、政治考核表格。考生可前往“浙江征兵”公众号下载政治考核表电子版,填写个人信息后自行打印;也可到政治考核所在地县(市、区)人武部领取表格。政治考核表要保持页面整洁、字迹工整,个人信息不得涂改,如有不实或错情由考生自行负责。
三、政治考核内容。以考生本人政治表现为主,重点考核拥护执行党的理论和路线、方针、政策,遵守国家法律法规,重大原则问题、重大政治斗争中的政治立场、政治态度和现实表现,遵守政治纪律和政治规矩,道德品质、宗教信仰、社会交往、诚实守信和出国(境)等情况,以及家庭成员、未共同生活的兄弟姐妹的政治背景和违法犯罪等情况。具体内容和标准,按《军队征集和招录人员政治考核规定》执行。
四、政治考核附件。主要包括烈士子女、因公牺牲军人子女、一至四级残疾军人子女、现役军人子女、深化国防和军队改革期间现役干部转改文职人员子女等5类考生父母身份特征佐证材料。其中前3类考生,需提供相应证书和户口本的原件;后2类考生,需提供证件复印件和团级以上单位政治工作部门开具的在职在岗证明。
五、放弃政治考核。7月2日20时前,主动放弃政治考核的考生,由本人到政治考核所在地县(市、区)人武部呈送书面申请,说明放弃理由、作出不反悔承诺,由本人和家长共同签字,申请书背面复印考生和家长身份证,逾期影响其他高校录取。放弃政治考核考生,不得参加面试和体检。
六、政治考核填表说明。
(一)此表适用于军队院校招收普通高中毕业生的政治考核,由县级兵役机关提供。打印时用100克(297×420mm)A3胶版纸,天头为30mm,地脚为20mm,订口为25mm,切口为20mm,正反面印制。
(二)“经常居住地”是指连续居住1年以上并取得当地居住证的地方。“户籍所在地”“经常居住地”填写至乡(镇、街道),“应征地”填写至县、市、区。
(三)“本人主要经历”栏,从上小学时填写。
(四)填写栏中列明“有此类情况□、无此类情况□”的,先在相应内容后的“□”内划“√”,有此类情况的详细填写,无此类情况的本栏内容不填写。
(五)“本人受奖惩情况”栏,主要填写受县级以上表彰奖励情况,以及学校、教育部门、公安机关等给予的处分、处罚。
(六)“本人出国(境)情况”栏,有此类情况的,应填写截至填报时出国(境)情况。所到国家(地区)应填写从出国至回国期间到过的所有国家(地区),包括过境的国家(地区);事由主要包括求学、探亲、访友、学术交流、就医、旅游,以及继承、接受和处理财产等。
(七)“家庭成员”是指配偶、父母、子女和共同生活的兄弟姐妹、祖父母、外祖父母、孙子女、外孙子女;有其他监护人或者直接抚养人的,信息填写到“家庭成员”栏。
(八)“本人、家庭成员、未共同生活的兄弟姐妹移居国(境)外情况”栏,“备注”处填写移居国(境)外的情况变化,如“已放弃”、“无法放弃但已自愿申请被列为公安机关出入境管理部门登记备案人员”等。
五、面试
一、面试批次。7月3日至6日,每天上午8时30分至11时30分、下午14时30分至17时30分,考生按计划到武警士官学校西溪校区(杭州市西湖区天目山路377号,地铁3号线花坞站C出口向西200米)参加面试。面试按考生户籍分批次安排:7月3日上午,杭州、丽水;7月3日下午,宁波、舟山、台州;7月4日上午,温州、嘉兴;7月4日下午绍兴、衢州;7月5日上午,湖州、金华东阳、金华浦江;7月5日下午,金华其他县(市、区);7月6日机动。
二、面试内容和结论。主要考察报考军校动机、价值取向、军校环境适应性、个人成长经历、应对方式和社会支持等方面。面试小组对所有考生,作出“合格”或“待结”结论。终审组对“待结”考生,进行面试和集体研究,作出“合格”或“不合格”结论,并当场告知考生。面试不合格,不得参加体检。
三、其他事项。考生自行参加面试,提倡乘坐公共交通报到,乘坐私家车的考生严禁在武警士官学校大门200米范围内上下车。在批次时间内报到,均可正常参加。考生须携带个人身份证、准考证,不得携带手机等电子产品,不得在面试营区拍照。所有考生,在面试点按《军检表格材料清单》呈交相关材料。面试合格考生,在面试点接受病史调查。报考信息工程大学考生,在面试点接受谈话调查。
六、体格检查
一、体检批次。7月5日上午7时10分前,宁波、舟山户籍面试合格的考生到联勤保障部队第906医院第二门诊部体检中心(宁波市鄞州区中山东路319号建行大厦)参加体检。7月4日至6日,每天7时10分前,全省其余9个地区面试合格的考生到联勤保障部队第903医院九里松院区(杭州市西湖区灵隐路14号西大门)参加体检。具体按户籍分批次安排:7月4日,杭州、台州、丽水;7月5日,温州、嘉兴、绍兴、衢州;7月6日,湖州、金华。考生自行参加体检,携带个人身份证、准考证和后文《军检表格材料清单》中相关材料,不得携带手机等电子产品。送考车辆,即停即走,服从交警指挥,避免造成交通拥堵。
二、体检内容和结论。所有考生空腹参加体检,具体内容标准可登录军队人才网(www.81rc.mil.cn),下载《军队选拔军官和文职人员体检标准》查看。体检结论,分为“合格”和“不合格”。体检结果于7月8日通过省教育考试院官方网站公布。考生入学后,军队院校还将组织身体复查,暑假期间应注意加强自我健康管理,防止体检结论差异导致退学。
七、相关电话
一、咨询电话
省军区招生办(报考咨询):0571-87342316、87342317,开通时间为7月1日至10日,每日8时至11时30分、15时至18时,提供招生业务咨询。
二、医院咨询电话
联勤保障部队第903医院(体检咨询):0571-87348887、87348601,开通时间为7月8日至9日,每日8时至11时、14时30分至17时,提供体检业务咨询。联勤保障部队第906医院(体检咨询):0574-27754118,开通时间为7月8日8时至11时、14时30分至17时,主要为宁波、舟山地区考生提供体检业务咨询。
三、监督举报电话
省军区纪委(纪律监督):0571-87342532,开通时间为7月1日至15日,每日8时至11时30分、15时至18时。只受理投诉举报,不进行业务咨询。
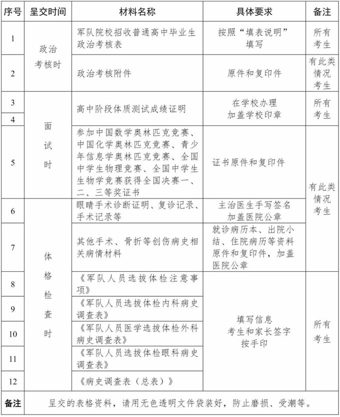
八、军检表格材料清单

