大学派-高考志愿填报专家
全国
北京
天津
河北
内蒙
山西
上海
江苏
浙江
山东
安徽
湖北
湖南
河南
江西
广东
广西
福建
海南
重庆
四川
云南
贵州
西藏
陕西
甘肃
宁夏
青海
新疆
辽宁
吉林
黑龙江
报
志愿填报
录
录取分数线
专
专业推荐
校
高校大全
评
学科评估
首页
>>
高考资讯
>>
文章查看
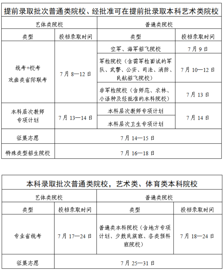
广东省2025年普通高校招生录取工作日程表
发布时间:2025-07-07 18:59 来源:广东省教育考试院
上一篇:
江苏:2025年普通高校招生录取批次及时间安排
下一篇:
湖南2025年高考本科批次志愿填报顺利结束,本科提前批录取7月8日开始
广告位火热招租中……
高校推荐
更多 >
中山大学
中国科学技术大学
南京大学
华中科技大学
北京大学
清华大学
复旦大学
上海交通大学
浙江大学
武汉大学
华中科技大学
南京大学