大学派-高考志愿填报专家
全国
北京
天津
河北
内蒙
山西
上海
江苏
浙江
山东
安徽
湖北
湖南
河南
江西
广东
广西
福建
海南
重庆
四川
云南
贵州
西藏
陕西
甘肃
宁夏
青海
新疆
辽宁
吉林
黑龙江
报
志愿填报
录
录取分数线
专
专业推荐
校
高校大全
评
学科评估
首页
>>
高考资讯
>>
文章查看
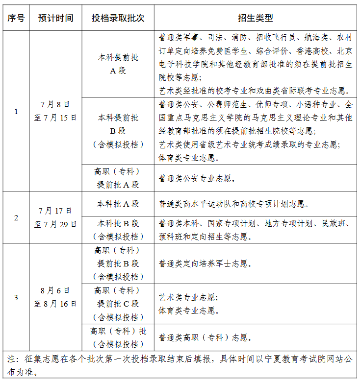
宁夏2025年普通高校招生录取时间安排
发布时间:2025-07-07 19:03 来源:宁夏教育考试院
宁夏2025年普通高校招生录取工作将于7月8日正式开始,预计8月16日全部结束,各批次录取工作时间具体如下:
上一篇:
四川:每个批次什么时候开始录取?2025年普通高校招生录取时间公布
下一篇:
重庆市2025年普通高考录取时间安排
广告位火热招租中……
高校推荐
更多 >
中山大学
中国科学技术大学
南京大学
华中科技大学
北京大学
清华大学
复旦大学
上海交通大学
浙江大学
武汉大学
华中科技大学
南京大学