福建:关于2025年普通高校招生录取结果查询方式和查询时间的公告

福建省2025年普通高校招生录取工作已全面展开。为方便考生及时查询录取结果,现将录取结果的查询方式及各批次录取结果公布时间公告如下:

一、查询方式

(1)福建省教育考试院官方网站(www.eeafj.cn)。

(2)招生院校官方网站。

二、录取结果查询时间及类型

(1)艺术类

image.png

(2)体育类

image.png

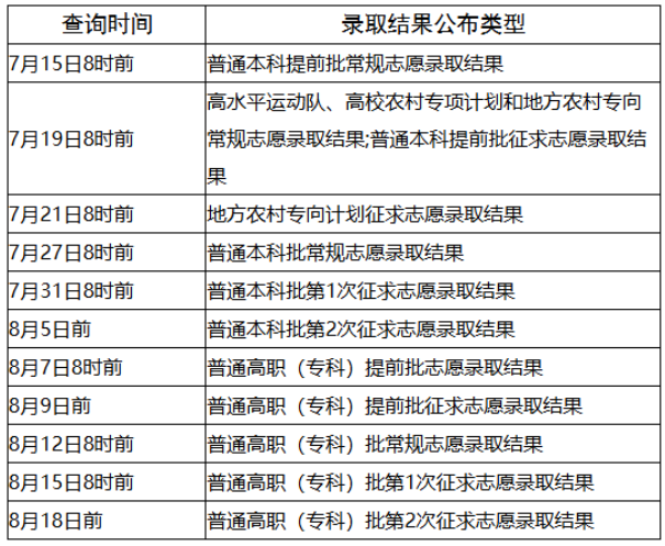
(3)普通类

image.png

备注:考生查询录取结果的具体时间以省教育考试院公布的时间为准,请考生随时关注我院官网或官微。


上一篇:福建:2025年高招录取常见问题解答(一)
下一篇:甘肃:2025年普通高考录取结果及投档线查询方式
广告位火热招租中……
高校推荐 更多 >